<(杠杆炒股)>一次报名参加两项期货大赛,享手续费优惠及多方位分析系统(杠杆炒股)>
大赛特色三:一次报名参加两项大赛
现在报名,还可同时参加两项大赛!除参与“期货CTA英雄联盟”实盘大赛外,报名后还可以参加国内历时最长的金融衍生品赛事——蓝海密剑期货实盘大赛。
蓝海密剑实盘大赛专设年度先锋勋章、晋衔奖、高地军旗手等奖项。历届奖金累计发放超1000万元。
2023年第十五届“蓝海密剑”中国对冲基金公开赛超200人获奖!
大赛特色四:享受手续费优惠
交易者必须在主办方指定的期货公司新开户,才可以参加大赛
注:在指定期货公司新开账户,便于资方统计、考核账户数据,且享受交易所手续费+0或+1分的优惠
大赛特色五:免费使用多方位账户数据分析系统
大赛为参赛者提供了多方位的账户数据分析系统,便于从多个角度、更加全面地考核参赛者的交易情况。包括:大赛所有选手各品种多空持仓、各品种盈亏曲线图、各品种多单盈亏曲线图、各品种空单盈亏曲线图、累计净值、单利净值、最新权益、年化收益率、累计盈亏、月盈亏、周盈亏、品种盈亏、成交偏好、持仓偏好、胜率等
大赛特色六:大量免费服务
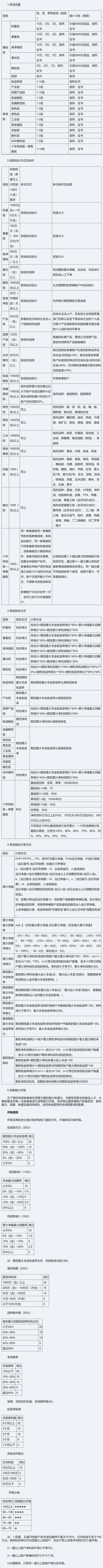
根据参赛者参赛账户的权益不同,可免费享受如下福利
10万权益(两项同时获得)
(1)免费参加启动点交易系统实战交易培训
用启动点方法抓住的机会(红点和绿点分别代表做多、做空启动点),以及实盘账户盈亏曲线图
(2)免费参加波段交易策略培训
用期货做贸易,买进卖出、波段操作,比现货贸易更灵活
20万权益
免费培训:期货能否只赢不输?
历时五年,七禾网沈良先生全新交易策略来袭,有效性经实盘验证,现倾囊相授!绝对安全和相对安全的投资方法,让你不管行情如何波动,最终都能实现盈利!
30万权益
免费参加安全投机交易体系培训
连续10年盈利,2018及2019年均实现较好收益。
2020年成功预判贵金属、股指、有色、能化、农产品等板块的走势和机会!
100万权益
免费加入产业调研信息实时分享群
可加入七禾网产业调研信息实时分享群,群里将实时分享产业调研的品种现货信息。一年数十场产业调研,相关数据和信息在本微信群实时分享。
200万权益(两项服务二选一)
(1)免费参加3次产业调研

参赛者本人可免费参加七禾网主办的任何3次产业调研,参加完3次后,之后参加七禾网主办的产业调研均可享受VIP折扣
(2)免费获得4套程序化策略源代码
免费赠送价值过万的4套程序化组合交易策略源代码(有短线策略、有跨周期策略)
部分策略回测曲线图
300万权益
一对一免费经济咨询
可添加七禾网创办人沈良先生的微信,每月有权进行一到两次专门的语音通话,交流宏观、经济、产业方面的问题
其他
1、以上福利有效期为一年,一年内如果出现享受完福利、参加完课程后立刻出金等恶意出金的情况,七禾网将拒绝提供后续一切服务和模型升级等支持
2、第二年如果权益符合条件,可以继续享受相对应的福利一年时间
3、如果参赛者想要同时享受以上多项服务,需要满足的权益为多项服务对应的权益标准叠加,比如同时享受安全投机培训和加入产业调研信息实时分享群,需要满足的权益为30万+100万=130万元
4、主办方将建立参赛者才可加入的大赛微信交流群,大家共同交流提高
不定期邀请交易高手,为参赛者做免费交流分享(线上或线下)
5、对优秀的参赛选手进行专访,并发布在七禾网微信公众号头条、网页端头条、专题以及APP专题
6、一个账户,可参加多项大赛, 参加期货CTA英雄联盟的同时,在参赛选手自愿的情况下期货武林争霸赛,七禾网也可以安排参赛选手参加蓝海密剑、期货日报实盘大赛等其他大赛
蓝海密剑对冲基金经理公开赛
奖金总额每年超100万
优秀参赛选手将获管理型资金
国内奖项最多的实盘大赛
二、大赛时间
1、第一届大赛时间为2021年7月1日至2022年6月30日
2、第二届大赛时间为2022年7月1日至2023年6月30日
3、第三届大赛时间为2023年7月1日至2024年6月30日
4、第四届大赛时间为2024年7月1日至2025年6月30日
5、第五届大赛时间为2025年7月1日至2026年6月30日
6、开赛前2个月开始接受报名一次报名参加两项期货大赛,享手续费优惠及多方位分析系统,比赛过程中持续接受报名
三、参赛方式
1、交易者必须在主办方指定的期货公司新开户,才可以参加大赛(注:在指定期货公司新开账户,便于资方统计、考核账户数据,且享受交易所手续费+0或+1分的优惠)


